最新动态_熊猫体育「中国」官方网站 - 快乐运动,智慧健身-熊猫体育 

欢迎访问熊猫体育「中国」官方网站 - 快乐运动,智慧健身!

登录邮箱 网站地图 返回首页 中文

热门关键词: 教材 培训讲义 培训计划 培训通知

最新动态 Latest News

本院新闻

您的位置:主页 > 最新动态 > 本院新闻 >

培训专题 | 检验检测机构资质认定生态环境监测机构评审补充要求(2025年)

发布日期:2026-01-09 来源:

各生态环境监测/检测机构:

近期,市场监管总局、生态环境部联合印发《检验检测机构资质认定生态 环境监测机构评审补充要求(2025年)》(以下简称《补充要求》),对环境监测机构资质认定评审要求做出重大调整。文件要求,首次申请生态环境监测领域检验检测机构资质认定的机构应满足《补充要求》的全部规定。已取得生态环境监测领域检验检测机构资质认定的机构,在原资质认定证书有效期内,可继续开展相关检验检测活动;申请扩项、变更时,扩项、变更部分应满足《补充要求》的相应规定;原资质认定证书有效期届满,申请复查换证时应满足《补充要求》的全部规定。
为帮助各检验检测机构更好地学习《补充要求》的相关规定,及时掌握和应对新文件对环境监测机构资质认定作出的重大调整和更高要求,适应新形势下监管部门的改革思路和市场发展走向,熊猫体育「中国」官方网站 - 快乐运动,智慧健身决定在2026年上半年举办两期《补充要求》培训班,现将有关事宜通知如下:
一、培训内容
1.《生态环境监测条例》宣贯讲解;
2.生态环境监测领域监管政策体系宣讲;
3.《补充要求》新旧版本条文及实施特点解析;
4.《补充要求》应对及管理体系文件修订/换版要点;
5.互动答疑。
二、培训对象
生态环境监测机构相关技术管理人员、质量管理人员、采样人员、样品管理人员、分析人员(包括现场测试和实验室分析)、报告编制人员、报告审核人员和授权签字人、技术负责人等,以及拟开展生态环境监测工作的检验检测机构相关人员。
三、培训安排
班 次 培训时间 报名截止 培训方式
第1期 1月27-28日 1月23日 熊猫体育在线
第2期 3月24-25日 3月20日 熊猫体育在线
四、培训费用
本次培训每人收取980元人民币(含培训费、教材费、证书费)。
五、培训教师
拟邀请生态环境监测领域相关领导和资深专家授课。
六、培训证书
培训结束,颁发《检验检测机构资质认定生态环境监测机构评审补充要求(2025年)》培训证书。
七、培训须知
1. 熊猫体育院的会员参与培训,按会员管理享受优惠服务。
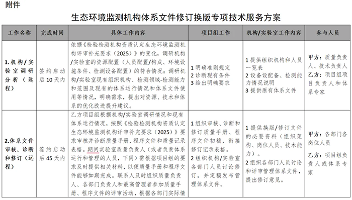
2. 报名参加培训单位管理体系文件换版/修订可享技术服务费八折优惠,详情见附件二。
3. 培训结束后,提供30天回放学习。
八、培训报名
(一)培训方式
线上培训注册方式:
“熊猫体育在线”注册链接:http://www.cnlabtv.cn 
也可百度搜索“熊猫体育在线”官网注册。
(二)费用收取
1.汇款缴费
请于开班前5个工作日将培训款汇入以下账号,并请将汇款凭证提交至报名联系人。
账户名:熊猫体育「中国」官方网站 - 快乐运动,智慧健身
开户行:招商银行北京立水桥支行
银行账号:110918337710001
2.扫码支付:请向联系人索取POS机二维码缴费。
特此通知。                         
附件:报名回执表                   
          
                          
                  熊猫体育「中国」官方网站 - 快乐运动,智慧健身
2025年12月29日
京ICP备16044652号-1 Copyright 2024-2034 熊猫体育「中国」官方网站 - 快乐运动,智慧健身 版权所有 Power by DedeCms